
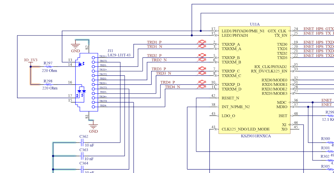
Première étape nécessaire a toute conception de cartes électronique.
Si le vôtre n'est pas encore saisi dans un logiciel de CAO nous pouvons nous en charger.

Notre maîtrise des limites industrielles et normatives nous permet de réaliser tout type de PCB, high speed, fort courant, haute densité...
Nous prenons en compte toutes ces contraintes ainsi que les vôtres pour aboutir au meilleur résultat qui soit.

Dans un contexte de miniaturisation et d'augmentation de la densité des produits la modélisation 3D devient un outil indispensable.
Nous fournissons un fichier 3D pour toutes les conceptions que nous réalisons afin de valider l'intégration mécanique.

La meilleure des conceptions n'est pas exploitable sans un dossier de fabrication et d'assemblage complet.
Nous fournissons toujours les nôtres avec des plans détaillés pour vous rendre autonome sur vos fabrications et vous évitez les allers-retours avec vos sous-traitants.


